QuotingBill is a platform that makes recurring billing, accurately simple for tel-com.
- Role:Principal designer + Front-end html/css/vue
- Date:2019–2021
- Company:QuotingBill.com

In the last part of 2019, I worked on the design of QuotingBill to bring a simple and streamlined way to invoice the Telecommunications space to the market.
We deeply researched what the current market had to offer for billing and invoicing and started building a simple yet powerful experience for our customers from the ground up.
From that research, we developed an internal process for building each section with intention and meaning for the global system and for each component.

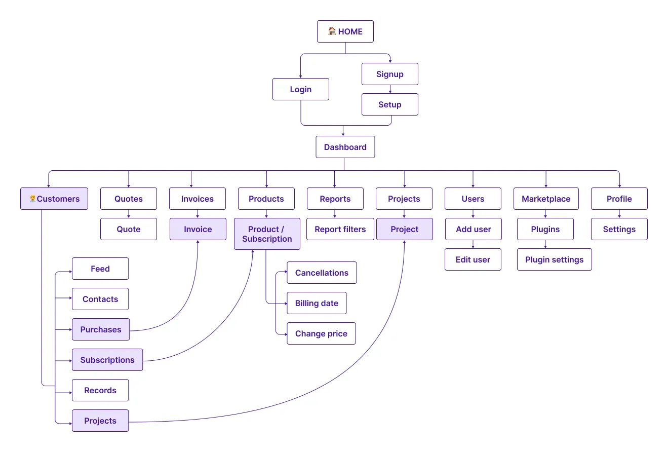
Breadboarding
We wired the whole process of cancelling a product from the very concept, to each of the steps in detail in order to define each step as needed.



Fat markers
Sections in details
The end product comprises a full suite of helpers connected to other services to make invoicing metered usage simple and trackable.

Check QuotingBill from the inside in this playground.
User → user@quotingbill.com
Pass → Try-quoting-b1ll-now!
MCHAnywhere helps patients get remote consultations from MCH's doctors.
- Role:UI/UX Design for iOS & Android + Web development (html/css/js)
- Date:2015
- Company:MCH Anywhere

MchAnywhere is a telemedicine app for remote consultations for the Miami Children's Hospital (now Nicklaus Children's Hospital)



The goal was to create and polish the flow for getting an appointment to fit all the available spots for a consultation and make the appointment reservation process quick and easy to follow.
The payment process was streamlined for parents to get an appointment quickly and secure.

airTRFX launch landing pages with real-time fares for airlines.
- Role:UI/UX Design + Web development (html/css/js)
- Date:2016-2018
- Company:EveryMundo

We built fares pages and search engine to serve airlines.
Lead the design of modular products to help a growing list of 20+ airlines and alliances increasing revenue by an average of 20% a year.
Prototyped and delivered over 5 intuitive and easy-to-use products and updates by collecting requirements, research and wireframes.
Cut design delivery times by 40% creating design workflows along with 5 different departments.
Personalized Module designs for concept prototypes to secure +$1.5MM in sales in a quarter.
GoDark Chocolates are premium stone-ground chocolates for chefs.
- Role:Brand design + Website
- Date:2017—2022
- Company:GoDarkChocolate.com

A nice project for delicious chocolates. We did the branding and the web looking for fun, tropical and colorfull palettes conveying the warm and rich flavors.










